Toggle navigation
部门概况
部门简介
联系我们
教学运行
工作职责
规章制度 (香蕉成人臿臿在线观看)
开放教育 (下载日本香蕉视频)
办事指南
实用问答
高职教育
成人教育 (下载日本香蕉视频)
考务管理
下载日本香蕉视频 -
工作职责
规章制度
开放教育
香蕉成人臿臿在线观看 - 办事指南
实用问答
高职教育
成人教育
"香蕉成人臿臿在线观看" 学籍管理
工作职责
规章制度
"香蕉视频黄片" 开放教育
办事指南
实用问答
高职教育
成人教育
教研教改
规章制度
教研教改
"香蕉视频黄片" 教材管理
规章制度
开放教材
高职教材
实习实训 (香蕉成人臿臿在线观看)
规章制度
实习管理
实训管理
附属中专
香蕉成人臿臿在线观看 -
中职招生
"香蕉91视频APP" 教学与考试
毕业设计
香蕉成人臿臿在线观看毕业设计标准
学生毕业设计成果
毕业设计过程材料 (下载日本香蕉视频)
人培方案
"下载日本香蕉视频" 课程思政
政策文件
教学资源
通知公告
工作动态
他山之石
首页
>
学籍管理
>
开放教育
学籍管理
工作职责
"香蕉成人臿臿在线观看" 规章制度
开放教育 (香蕉视频黄片)
办事指南
实用问答 (香蕉91视频APP)
高职教育
成人教育
开放教育
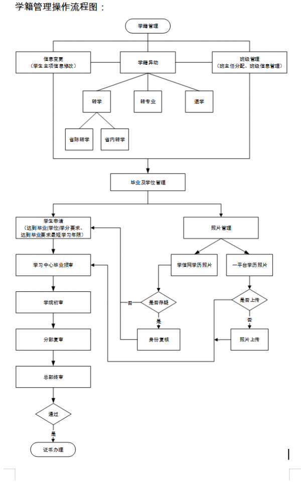
开放教育学籍管理操作流程
日期:2022-09-07 11:57:12 发布人:ddjwcadmin 浏览量:
3
操作>>