Toggle navigation
部门概况
部门简介
联系我们
教学运行
工作职责
"香蕉视频黄片" 规章制度
开放教育
"香蕉视频黄片" 办事指南
"香蕉91视频APP" 实用问答
高职教育
成人教育
考务管理
工作职责
规章制度
香蕉视频黄片 - 开放教育
办事指南
实用问答
高职教育
成人教育
学籍管理
工作职责
规章制度
开放教育
办事指南
实用问答
高职教育
成人教育
教研教改
规章制度
教研教改
教材管理
规章制度
开放教材
高职教材
实习实训 (香蕉视频黄片)
规章制度
实习管理
实训管理
附属中专
中职招生
下载日本香蕉视频 - 教学与考试
毕业设计
香蕉成人臿臿在线观看毕业设计标准
学生毕业设计成果
毕业设计过程材料
"香蕉视频黄片" 人培方案
课程思政
政策文件
教学资源
通知公告
工作动态 (香蕉成人臿臿在线观看)
他山之石
首页
>
学籍管理
>
开放教育
"下载日本香蕉视频" 学籍管理
工作职责
规章制度
"香蕉视频黄片" 开放教育
办事指南
实用问答
下载日本香蕉视频 - 高职教育
成人教育
开放教育
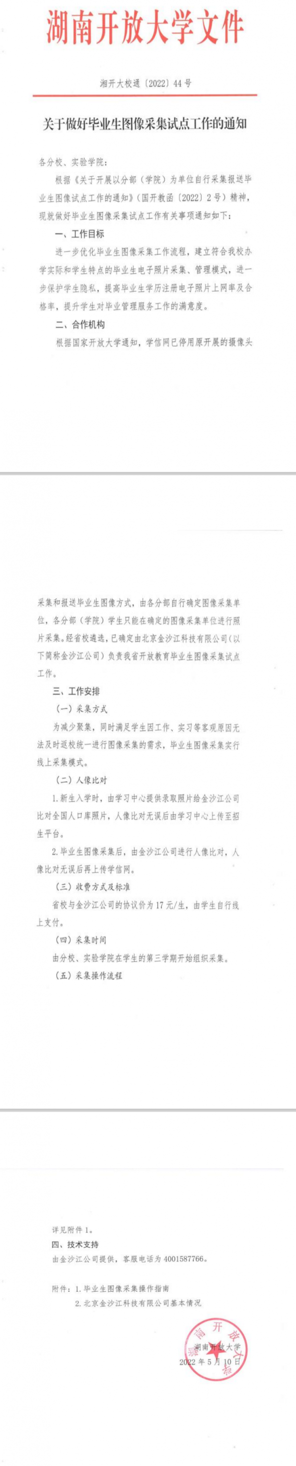
关于做好毕业生图像采集试点工作的通知
日期:2022-05-11 15:19:44 发布人:ddjwcadmin 浏览量:
4
操作>>
关于做好毕业生图像采集试点工作的通知附件1:毕业生图像采集操作指南. pdf
香蕉91视频APP
.